



2012年以来中国国防费












目录
前言
一、国际安全形势
二、新时代中国防御性国防政策
三、履行新时代军队使命任务
四、改革中的中国国防和军队
五、合理适度的国防开支
六、积极服务构建人类命运共同体
结束语
前言
当今世界,人类日益成为利益交融、安危与共的命运共同体。当今中国,正处于全面建成小康社会、开启全面建设社会主义现代化国家新征程的关键阶段,中国特色社会主义进入了新时代。
为宣示新时代中国防御性国防政策,介绍中国建设巩固国防和强大军队的实践、目的、意义,增进国际社会对中国国防的理解,中国政府发表《新时代的中国国防》白皮书。
一、国际安全形势
当今世界正经历百年未有之大变局,世界多极化、经济全球化、社会信息化、文化多样化深入发展,和平、发展、合作、共赢的时代潮流不可逆转,但国际安全面临的不稳定性不确定性更加突出,世界并不太平。
国际战略格局深刻演变
国际力量加快分化组合,新兴市场国家和发展中国家力量持续上升,战略力量对比此消彼长、更趋均衡,促和平、求稳定、谋发展已成为国际社会的普遍诉求,和平力量的上升远远超过战争因素的增长。但是,霸权主义、强权政治、单边主义时有抬头,地区冲突和局部战争持续不断,国际安全体系和秩序受到冲击。
国际战略竞争呈上升之势。美国调整国家安全战略和国防战略,奉行单边主义政策,挑起和加剧大国竞争,大幅增加军费投入,加快提升核、太空、网络、导弹防御等领域能力,损害全球战略稳定。北约持续扩员,加强在中东欧地区军事部署,频繁举行军事演习。俄罗斯强化核、非核战略遏制能力,努力维护战略安全空间和自身利益。欧盟独立维护自身安全的倾向增强,加快推进安全和防务一体化建设。
全球和地区性安全问题持续增多。国际军控和裁军遭遇挫折,军备竞赛趋势显现。防止大规模杀伤性武器扩散形势错综复杂,国际防扩散机制受到实用主义和双重标准危害,面临新的挑战。极端主义、恐怖主义不断蔓延,网络安全、生物安全、海盗活动等非传统安全威胁日益凸显。伊朗核问题解决出现波折,叙利亚问题政治解决仍面临困难。各国安全的交融性、关联性、互动性不断增强,没有哪一个国家能够独立应对或独善其身。
亚太安全形势总体稳定
亚太各国命运共同体意识增强,通过对话协商处理分歧和争端成为主要政策取向,推动本地区成为全球格局中的稳定板块。上海合作组织构建不结盟、不对抗、不针对第三方的建设性伙伴关系,拓展防务安全领域合作,开创区域安全合作新模式。中国-东盟防长非正式会晤、东盟防长扩大会发挥积极作用,通过加强军事交流合作等途径促进相互信任。南海形势趋稳向好,域内国家妥善管控风险分歧。地区国家军队反恐协调机制等合作不断深化。均衡稳定、开放包容的亚洲特色安全架构不断发展。
世界经济和战略重心继续向亚太地区转移,亚太地区成为大国博弈的焦点,给地区安全带来不确定性。美国强化亚太军事同盟,加大军事部署和干预力度,给亚太安全增添复杂因素。美国在韩国部署“萨德”反导系统,严重破坏地区战略平衡,严重损害地区国家战略安全利益。日本调整军事安全政策,增加投入,谋求突破“战后体制”,军事外向性增强。澳大利亚持续巩固与美国的军事同盟,强化亚太地区军事参与力度,试图在安全事务中发挥更大作用。
地区热点和争议问题依然存在。朝鲜半岛局势有所缓和但仍存在不确定因素,南亚形势总体稳定但印巴冲突不时发生,阿富汗国内政治和解和重建艰难推进。部分国家之间的领土和海洋权益争端、民族宗教矛盾等问题仍然存在,地区安全热点问题时起时伏。
国家安全面临的风险挑战不容忽视
中国继续保持政治安定、民族团结、社会稳定的良好局面,综合国力、国际影响力、抵御风险能力明显增强,仍处于发展的重要战略机遇期,同时也面临多元复杂的安全威胁和挑战。
反分裂斗争形势更加严峻,民进党当局顽固坚持“台独”分裂立场,拒不承认体现一个中国原则的“九二共识”,加紧推行“去中国化”“渐进台独”,图谋推动“法理台独”,强化敌意对抗,挟洋自重,在分裂道路上越走越远。“台独”分裂势力及其活动始终是台海和平稳定的最大现实威胁,是祖国和平统一的最大障碍。境外“藏独”“东突”等分裂势力活动频繁,对国家安全和社会稳定构成威胁。
国土安全依然面临威胁,陆地边界争议尚未彻底解决,岛屿领土问题和海洋划界争端依然存在,个别域外国家舰机对中国频繁实施抵近侦察,多次非法闯入中国领海及有关岛礁邻近海空域,危害中国国家安全。
中国海外利益面临国际和地区动荡、恐怖主义、海盗活动等现实威胁,驻外机构、海外企业及人员多次遭到袭击。太空、网络安全威胁日益显现,自然灾害、重大疫情等非传统安全问题的危害上升。
国际军事竞争日趋激烈
世界各主要国家纷纷调整安全战略、军事战略,调整军队组织形态,发展新型作战力量,抢占军事竞争战略制高点。美国进行军事技术和体制创新,谋求绝对军事优势。俄罗斯深入推进“新面貌”军事改革,英国、法国、德国、日本、印度等国都在调整优化军事力量体系。
在新一轮科技革命和产业变革推动下,人工智能、量子信息、大数据、云计算、物联网等前沿科技加速应用于军事领域,国际军事竞争格局正在发生历史性变化。以信息技术为核心的军事高新技术日新月异,武器装备远程精确化、智能化、隐身化、无人化趋势更加明显,战争形态加速向信息化战争演变,智能化战争初现端倪。
中国特色军事变革取得重大进展,但机械化建设任务尚未完成,信息化水平亟待提高,军事安全面临技术突袭和技术代差被拉大的风险,军队现代化水平与国家安全需求相比差距还很大,与世界先进军事水平相比差距还很大。
二、新时代中国防御性国防政策
中国的社会主义国家性质,走和平发展道路的战略抉择,独立自主的和平外交政策,“和为贵”的中华文化传统,决定了中国始终不渝奉行防御性国防政策。
坚决捍卫国家主权、安全、发展利益
这是新时代中国国防的根本目标。
慑止和抵抗侵略,保卫国家政治安全、人民安全和社会稳定,反对和遏制“台独”,打击“藏独”“东突”等分裂势力,保卫国家主权、统一、领土完整和安全。维护国家海洋权益,维护国家在太空、电磁、网络空间等安全利益,维护国家海外利益,支撑国家可持续发展。
中国坚定维护国家主权和领土完整。南海诸岛、钓鱼岛及其附属岛屿是中国固有领土。中国在南海岛礁进行基础设施建设,部署必要的防御性力量,在东海钓鱼岛海域进行巡航,是依法行使国家主权。中国致力于同直接有关的当事国在尊重历史事实和国际法的基础上,通过谈判协商解决有关争议。中国坚持同地区国家一道维护和平稳定,坚定维护各国依据国际法所享有的航行和飞越自由,维护海上通道安全。
解决台湾问题,实现国家完全统一,是中华民族的根本利益,是实现中华民族伟大复兴的必然要求。中国坚持“和平统一、一国两制”方针,推动两岸关系和平发展,推进中国和平统一进程,坚决反对一切分裂中国的图谋和行径,坚决反对任何外国势力干涉。中国必须统一,也必然统一。中国有坚定决心和强大能力维护国家主权和领土完整,决不允许任何人、任何组织、任何政党、在任何时候、以任何形式、把任何一块中国领土从中国分裂出去。我们不承诺放弃使用武力,保留采取一切必要措施的选项,针对的是外部势力干涉和极少数“台独”分裂分子及其分裂活动,绝非针对台湾同胞。如果有人要把台湾从中国分裂出去,中国军队将不惜一切代价,坚决予以挫败,捍卫国家统一。
坚持永不称霸、永不扩张、永不谋求势力范围
这是新时代中国国防的鲜明特征。
国虽大,好战必亡。中华民族历来爱好和平。近代以来,中国人民饱受侵略和战乱之苦,深感和平之珍贵、发展之迫切,决不会把自己经受过的悲惨遭遇强加于人。新中国成立70年来,中国没有主动挑起过任何一场战争和冲突。改革开放以来,中国致力于促进世界和平,主动裁减军队员额400余万。中国由积贫积弱发展成为世界第二大经济体,靠的不是别人的施舍,更不是军事扩张和殖民掠夺,而是人民勤劳、维护和平。中国既通过维护世界和平为自身发展创造有利条件,又通过自身发展促进世界和平,真诚希望所有国家都选择和平发展道路,共同防范冲突和战争。
中国坚持在和平共处五项原则基础上发展同各国的友好合作,尊重各国人民自主选择发展道路的权利,主张通过平等对话和谈判协商解决国际争端,反对干涉别国内政,反对恃强凌弱,反对把自己的意志强加于人。中国坚持结伴不结盟,不参加任何军事集团,反对侵略扩张,反对动辄使用武力或以武力相威胁。中国的国防建设和发展,始终着眼于满足自身安全的正当需要,始终是世界和平力量的增长。历史已经并将继续证明,中国决不走追逐霸权、“国强必霸”的老路。无论将来发展到哪一步,中国都不会威胁谁,都不会谋求建立势力范围。
贯彻落实新时代军事战略方针
这是新时代中国国防的战略指导。
新时代军事战略方针,坚持防御、自卫、后发制人原则,实行积极防御,坚持“人不犯我、我不犯人,人若犯我、我必犯人”,强调遏制战争与打赢战争相统一,强调战略上防御与战役战斗上进攻相统一。
贯彻落实新时代军事战略方针,服从服务党和国家战略全局,落实总体国家安全观,强化忧患意识、危机意识、打仗意识,积极适应战略竞争新格局、国家安全新需求、现代战争新形态,有效履行新时代军队使命任务。根据国家面临的安全威胁,扎实做好军事斗争准备,全面提高新时代备战打仗能力,构建立足防御、多域统筹、均衡稳定的新时代军事战略布局。坚持全民国防,创新人民战争的战略战术和内容方法,充分发挥人民战争整体威力。
中国始终奉行在任何时候和任何情况下都不首先使用核武器、无条件不对无核武器国家和无核武器区使用或威胁使用核武器的核政策,主张最终全面禁止和彻底销毁核武器,不会与任何国家进行核军备竞赛,始终把自身核力量维持在国家安全需要的最低水平。中国坚持自卫防御核战略,目的是遏制他国对中国使用或威胁使用核武器,确保国家战略安全。
坚持走中国特色强军之路
这是新时代中国国防的发展路径。
建设同国际地位相称、同国家安全和发展利益相适应的巩固国防和强大军队,是中国社会主义现代化建设的战略任务,是坚持走和平发展道路的安全保障,是总结历史经验的必然选择。
新时代中国国防和军队建设,深入贯彻习近平强军思想,深入贯彻习近平军事战略思想,坚持政治建军、改革强军、科技兴军、依法治军,聚焦能打仗、打胜仗,推动机械化信息化融合发展,加快军事智能化发展,构建中国特色现代军事力量体系,完善和发展中国特色社会主义军事制度,不断提高履行新时代使命任务的能力。
新时代中国国防和军队建设的战略目标是,到2020年基本实现机械化,信息化建设取得重大进展,战略能力有大的提升。同国家现代化进程相一致,全面推进军事理论现代化、军队组织形态现代化、军事人员现代化、武器装备现代化,力争到2035年基本实现国防和军队现代化,到本世纪中叶把人民军队全面建成世界一流军队。
服务构建人类命运共同体
这是新时代中国国防的世界意义。
中国人民的梦想与世界人民的梦想息息相通。一个和平稳定繁荣的中国,是世界的机遇和福祉。一支强大的中国军队,是维护世界和平稳定、服务构建人类命运共同体的坚定力量。
中国军队坚持共同、综合、合作、可持续的安全观,秉持正确义利观,积极参与全球安全治理体系改革,深化双边和多边安全合作,促进不同安全机制间协调包容、互补合作,营造平等互信、公平正义、共建共享的安全格局。
中国军队坚持履行国际责任和义务,始终高举合作共赢的旗帜,在力所能及的范围内向国际社会提供更多公共安全产品,积极参加国际维和、海上护航、人道主义救援等行动,加强国际军控和防扩散合作,建设性参与热点问题的政治解决,共同维护国际通道安全,合力应对恐怖主义、网络安全、重大自然灾害等全球性挑战,积极为构建人类命运共同体贡献力量。
三、履行新时代军队使命任务
进入新时代,中国军队依据国家安全和发展战略要求,坚决履行党和人民赋予的使命任务,为巩固中国共产党领导和社会主义制度提供战略支撑,为捍卫国家主权、统一、领土完整提供战略支撑,为维护国家海外利益提供战略支撑,为促进世界和平与发展提供战略支撑。
维护国家领土主权和海洋权益
中国拥有2.2万多千米陆地边界、1.8万多千米大陆海岸线,是世界上邻国最多、陆地边界最长、海上安全环境十分复杂的国家之一,维护领土主权、海洋权益和国家统一的任务艰巨繁重。
中国军队严密防范各类蚕食、渗透、破坏和袭扰活动,维护边防安全稳定。中国同周边9个国家签订边防合作协议,同12个国家建立边防会谈会晤机制,构建起国防部、战区、边防部队三级对外交往机制,常态化开展友好互访、工作会谈和联合巡逻执勤、联合打击跨境犯罪演练等活动。同哈萨克斯坦、吉尔吉斯斯坦、俄罗斯、塔吉克斯坦开展边境裁军履约工作。加强中印方向稳边固防,采取有力措施为和平解决洞朗对峙事件创造有利条件。强化中阿边境管控,严防暴恐分子渗透。加强中缅方向安全管控,维护边境地区安宁和人民安全。2012年以来,中国边防部队同邻国军队共进行3300余次联合巡逻,举行8100余次边防会晤,在中越、中缅方向开展边境扫雷约58平方千米,封围雷场约25平方千米,排除地雷等爆炸物约17万枚。
组织东海、南海、黄海等重要海区和岛礁警戒防卫,掌握周边海上态势,组织海上联合维权执法,妥善处置海空情况,坚决应对海上安全威胁和侵权挑衅行为。2012年以来,组织舰艇警戒巡逻4600余次和维权执法7.2万余次,维护海洋和平安宁和良好秩序。
组织空防和对空侦察预警,监视国家领空及周边地区空中动态,组织空中警巡、战斗起飞,有效处置各种空中安全威胁和突发情况,维护空中秩序,维护空防安全。
着眼捍卫国家统一,加强以海上方向为重点的军事斗争准备,组织舰机“绕岛巡航”,对“台独”分裂势力发出严正警告。
保持常备不懈的战备状态
军队保持战备状态,是有效应对安全威胁、履行使命任务的重要保证。中央军委和战区联合作战指挥机构严格落实战备值班制度,常态组织战备检查、战备拉动,保持随时能战状态,不断提高联合作战指挥能力,稳妥高效指挥处置各类突发情况,有效遂行各种急难险重任务。2018年,中央军委组织全军战备突击检查和部队整建制拉动,行动范围覆盖21个省、自治区、直辖市和东海、南海部分海域。
解放军和武警部队强化战备观念,严格战备制度,加强战备值班执勤,扎实开展战备演练,建立正规战备秩序,保持良好战备状态,有效遂行战备(战斗)值班、巡逻执勤等任务。
开展实战化军事训练
军事训练是和平时期军队的基本实践活动。中国军队坚持把军事训练摆在重要位置,牢固树立战斗力这个唯一的根本的标准,完善军事训练法规和标准体系,建立健全训练监察体系,组织全军应急应战军事训练监察,落实练兵备战工作责任制,开展群众性练兵比武活动,不断提高实战化训练水平。
全军兴起大抓实战化军事训练的热潮。2012年以来,全军部队广泛开展各战略方向使命课题针对性训练和各军兵种演训,师旅规模以上联合实兵演习80余场。
各战区强化联合训练主体责任,扎实开展联合训练,结合各战略方向使命任务,组织“东部”“南部”“西部”“北部”“中部”系列联合实兵演习,努力提高联合作战能力。
陆军广泛开展军事训练大比武,实施“跨越”“火力”等实兵实装实弹演习。海军拓展远海训练,航母编队首次在西太平洋海域开展远海作战演练,在南海海域和青岛附近海空域举行海上阅兵,组织“机动”系列实兵对抗演习和成体系全要素演习。空军加强体系化实案化全疆域训练,组织南海战巡、东海警巡、前出西太,常态化开展“红剑”等系列体系对抗演习。火箭军组织对抗性检验性训练、整旅整团实案化训练,强化联合火力打击训练,常态化开展“天剑”系列演习。战略支援部队积极融入联合作战体系,扎实开展新型领域对抗演练和应急应战训练。联勤保障部队推进融入联合作战体系,组织“联勤使命-2018”等系列演习演练。武警部队按照覆盖全国、高效联动、全域响应、多能一体的要求,实施“卫士”等系列演习。
维护重大安全领域利益
核力量是维护国家主权和安全的战略基石。中国军队严格核武器及相关设施安全管理,保持适度戒备状态,提高战略威慑能力,确保国家战略安全,维护国际战略稳定。
太空是国际战略竞争制高点,太空安全是国家建设和社会发展的战略保障。着眼和平利用太空,中国积极参与国际太空合作,加快发展相应的技术和力量,统筹管理天基信息资源,跟踪掌握太空态势,保卫太空资产安全,提高安全进出、开放利用太空能力。
网络空间是国家安全和经济社会发展的关键领域。网络安全是全球性挑战,也是中国面临的严峻安全威胁。中国军队加快网络空间力量建设,大力发展网络安全防御手段,建设与中国国际地位相称、与网络强国相适应的网络空间防护力量,筑牢国家网络边防,及时发现和抵御网络入侵,保障信息网络安全,坚决捍卫国家网络主权、信息安全和社会稳定。
遂行反恐维稳
中国坚决反对一切形式的恐怖主义、极端主义。中国武装力量依法参加维护社会秩序行动,防范和打击暴力恐怖活动,维护国家政治安全和社会大局稳定,保障人民群众安居乐业。
武警部队执行重要目标守卫警戒、现场警卫、要道设卡和城市武装巡逻等任务,协同国家机关依法参加执法行动,打击违法犯罪团伙和恐怖主义活动,积极参与社会面防控,着力防范和处置各类危害国家政治安全、社会秩序的隐患,为“平安中国”建设作出重要贡献。2012年以来,每年均动用大量兵力担负执勤安保、反恐处突、海上维权执法等任务,参加二十国集团领导人峰会、亚太经合组织领导人非正式会议、“一带一路”国际合作高峰论坛、金砖国家领导人会晤、上海合作组织青岛峰会等警卫安保任务近万起,参与处置劫持人质事件和严重暴力恐怖事件671起。2014年以来,协助新疆维吾尔自治区政府打掉暴力恐怖团伙1588个,抓获暴力恐怖人员12995人。
解放军依法协助地方政府维护社会稳定,参加重大安保行动及处置其他各类突发事件,主要承担防范恐怖活动、核生化检测、医疗救援、运输保障、排除水域安全隐患、保卫重大活动举办地和周边地区空中安全等任务。
维护海外利益
海外利益是中国国家利益的重要组成部分。有效维护海外中国公民、组织和机构的安全和正当权益,是中国军队担负的任务。
中国军队积极推动国际安全和军事合作,完善海外利益保护机制。着眼弥补海外行动和保障能力差距,发展远洋力量,建设海外补给点,增强遂行多样化军事任务能力。实施海上护航,维护海上战略通道安全,遂行海外撤侨、海上维权等行动。
2017年8月,中国人民解放军驻吉布提保障基地正式投入使用。自开营以来,已为4批次护航编队保障维修器材,为百余名护航官兵提供医疗保障服务,同外军开展联合医疗救援演练等活动,并向当地学校捐赠600余件教学器材。
2015年3月,也门安全局势严重恶化,中国海军护航编队赴也门亚丁湾海域,首次直接靠泊交战区域港口,安全撤离621名中国公民和279名来自巴基斯坦、埃塞俄比亚、新加坡、意大利、波兰、德国、加拿大、英国、印度、日本等15个国家的公民。
参加抢险救灾
参加国家建设事业、保卫人民和平劳动,是宪法赋予中国武装力量的使命任务。依据《军队参加抢险救灾条例》,中国武装力量主要担负解救、转移或者疏散受困人员,保护重要目标安全,抢救、运送重要物资,参加道路(桥梁、隧道)抢修、海上搜救、核生化救援、疫情控制、医疗救护等专业抢险,排除或者控制其他危重险情、灾情,协助地方人民政府开展灾后重建工作等任务。
2012年以来,解放军和武警部队共出动95万人次、组织民兵141万人次,动用车辆及工程机械19万台次、船艇2.6万艘次、飞机(直升机)820架次参加抢险救灾。先后参加云南鲁甸地震救灾、长江中下游暴雨洪涝灾害抗洪抢险、雅鲁藏布江堰塞湖排险等救灾救援行动,协助地方政府解救、转移安置群众500余万人,巡诊救治病员21万余人次,抢运物资36万余吨,加固堤坝3600余千米。2017年,驻澳门部队出动兵力2631人次,车辆160余台次,协助特别行政区政府开展强台风“天鸽”灾后救援。
四、改革中的中国国防和军队
人民军队发展史,就是一部改革创新史。进入新时代,适应世界新军事革命发展趋势和国家安全需求,中国全面推进国防和军队现代化建设,全面深化国防和军队改革,着力解决体制性障碍、结构性矛盾、政策性问题,迈出了强军兴军历史性步伐。
重塑领导指挥体制
领导指挥体制改革是适应现代军队专业化分工和信息时代能打仗、打胜仗的要求,提高军队作战效能和建设效益的重大举措。按照“军委管总、战区主战、军种主建”原则,强化军委集中统一领导和战略指挥、战略管理功能,打破长期实行的总部体制、大军区体制、大陆军体制,构建新的军队领导管理和作战指挥体制。
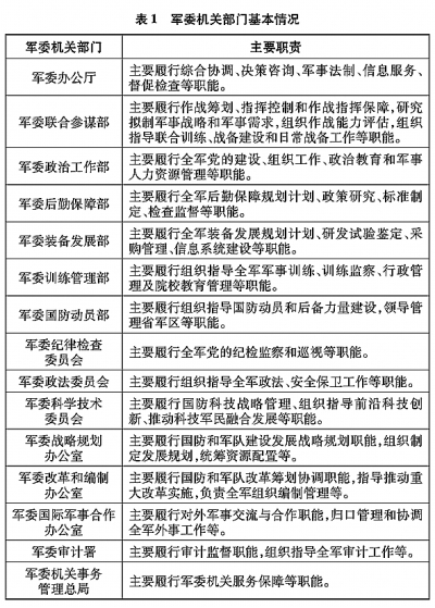
调整组建新的军委机关部门。优化军委机关职能配置和机构设置,由过去的总参谋部、总政治部、总后勤部、总装备部四总部调整为军委机关15个职能部门,作为军委集中领导的参谋机关、执行机关、服务机关。指挥、建设、管理、监督等路径更加清晰,决策、规划、执行、评估等职能配置更加合理。
完善军兵种领导管理体制。整合原四总部的陆军建设职能,成立陆军领导机构;整合各军种和军委机关的战略支援力量,成立战略支援部队;第二炮兵更名为火箭军;整合主要承担通用保障任务的战略战役力量,成立联勤保障部队,构建起“中央军委-军种-部队”的领导管理体系。
建立健全联合作战指挥体制。健全军委联合作战指挥机构,组建战区联合作战指挥机构,形成平战一体、常态运行、专司主营、精干高效的联合作战指挥体系。撤销沈阳、北京、兰州、济南、南京、广州、成都7个大军区,成立东部、南部、西部、北部、中部5个战区。通过改革,构建起“中央军委-战区-部队”的作战指挥体系。
建立健全法治监督体系。组建新的军委纪律检查委员会(军委监察委员会),由中央军委直接领导,向军委机关部门和各战区派驻纪检组;组建新的军委政法委员会,按区域设置军事法院、军事检察院;组建军委审计署,改革审计监督体制,全部实行派驻审计,形成决策权、执行权、监督权既相互制约又相互协调的权力运行体系。
优化规模结构和力量编成
规模结构和力量编成改革是推进军队组织形态现代化、构建中国特色现代军事力量体系的关键一步。按照调整优化结构、发展新型力量、理顺重大比例关系、压减数量规模的要求,推动军队由数量规模型向质量效能型、人力密集型向科技密集型转变。
调整军队规模比例,重塑力量结构布局。裁减军队员额30万,现役总员额减至200万。扩大士官和文职人员编配范围,压减各级机关编制,减少各级机关内设机构、领导层级和人员,精简文艺体育新闻出版、服务保障和院校、医疗、仓库、科研院所等机构和人员,团级以上机关人员减少约四分之一,非战斗单位人员压减近一半。大幅压减陆军现役员额,保持空军现役员额稳定,适度增加海军、火箭军现役员额,优化各军兵种内部力量结构。优化后备力量结构。调整作战力量部署,形成与维护新时代国家安全需要相适应的战略布局。
调整作战部队编成,重构新型作战力量。陆军原18个集团军整合重组为13个集团军。在全军主要作战部队实行“军-旅-营”体制,充实兵种作战力量,减少指挥层级,降低合成重心。增加特种作战、立体攻防、两栖作战、远海防卫、战略投送等新型作战力量,推动部队编成向充实、合成、多能、灵活方向发展。
优化院校力量布局,重构军事科研体系。解放军和武警部队原有77所院校整合为44所,重塑国防大学、国防科技大学。成立军委军事科学研究指导委员会,调整组建新的军事科学院、军种研究院,形成以军事科学院为龙头、军兵种科研机构为骨干、院校和部队科研力量为辅助的军事科研力量布局。
推进军事政策制度改革
坚持战斗力标准,着眼调动军事人员积极性、主动性、创造性,整体设计和推进军事政策制度改革,建立健全中国特色社会主义军事政策制度体系。
深化军队党的建设制度改革,维护党中央权威和集中统一领导,确保党对军队绝对领导。制定《关于加强新时代军队党的建设的决定》等法规制度,推进完善军队党的政治建设、思想建设、组织建设、作风建设、纪律建设制度。
创新军事力量运用政策制度,有效保障全面履行新时代军队使命任务。制定《海上护航行动条例(试行)》等法规制度,推进完善军事战略指导制度、战备工作条例、联合作战法规等。
重塑军事力量建设政策制度,更好解放和发展战斗力。制定修订《国防交通法》《军事设施保护法》《文职人员条例》等法规制度,颁布实施新军事训练条例和军事训练大纲。推进建立军官职业化制度,优化军人待遇保障,健全军人荣誉体系,完善军事训练、装备发展、后勤建设、军事科研、国防动员等方面政策制度,加快推进军官法、兵役法等立法进程。
改革军事管理政策制度,提升军事系统运行效能,推动军队高质量发展。制定修订《内务条令(试行)》《纪律条令(试行)》《队列条令(试行)》《军事立法工作条例》等法规制度,推进战略管理、军费管理、军事司法等制度创新。
全面停止军队有偿服务。截至2018年6月,军队各级机关、部队及其所属事业单位从事的房地产租赁、农副业生产、招接待等15个行业的有偿服务活动基本停止,超过10万个有偿服务项目按期停止,累计停偿项目比例达到94%,军队不从事经营活动的目标基本实现。
调整改革后的军兵种和武警部队
陆军对维护国家主权、安全、发展利益具有不可替代的作用。包括机动作战部队、边海防部队、警卫警备部队等,下辖5个战区陆军、新疆军区、西藏军区等。东部战区陆军下辖第71、72、73集团军,南部战区陆军下辖第74、75集团军,西部战区陆军下辖第76、77集团军,北部战区陆军下辖第78、79、80集团军,中部战区陆军下辖第81、82、83集团军。按照机动作战、立体攻防的战略要求,加快实现区域防卫型向全域作战型转变,提高精确作战、立体作战、全域作战、多能作战、持续作战能力,努力建设一支强大的现代化新型陆军。
海军在国家安全和发展全局中具有十分重要的地位。包括潜艇部队、水面舰艇部队、航空兵、陆战队、岸防部队等,下辖东部战区海军(东海舰队)、南部战区海军(南海舰队)、北部战区海军(北海舰队),海军陆战队等。战区海军下辖基地、潜艇支队、水面舰艇支队、航空兵旅等部队。按照近海防御、远海防卫的战略要求,加快推进近海防御型向远海防卫型转变,提高战略威慑与反击、海上机动作战、海上联合作战、综合防御作战和综合保障能力,努力建设一支强大的现代化海军。
空军在国家安全和军事战略全局中具有举足轻重的地位和作用。包括航空兵、空降兵、地面防空兵、雷达兵、电子对抗部队、信息通信部队等,下辖5个战区空军、1个空降兵军等。战区空军下辖基地、航空兵旅(师)、地空导弹兵旅(师)、雷达兵旅等部队。按照空天一体、攻防兼备的战略要求,加快实现国土防空型向攻防兼备型转变,提高战略预警、空中打击、防空反导、信息对抗、空降作战、战略投送和综合保障能力,努力建设一支强大的现代化空军。
火箭军在维护国家主权、安全中具有至关重要的地位和作用。包括核导弹部队、常规导弹部队、保障部队等,下辖导弹基地等。按照核常兼备、全域慑战的战略要求,增强可信可靠的核威慑和核反击能力,加强中远程精确打击力量建设,增强战略制衡能力,努力建设一支强大的现代化火箭军。
战略支援部队是维护国家安全的新型作战力量,是新质作战能力的重要增长点。包括战场环境保障、信息通信保障、信息安全防护、新技术试验等保障力量。按照体系融合、军民融合的战略要求,推进关键领域跨越发展,推进新型作战力量加速发展、一体发展,努力建设一支强大的现代化战略支援部队。
联勤保障部队是实施联勤保障和战略战役支援保障的主体力量,是中国特色现代军事力量体系的重要组成部分。包括仓储、卫勤、运输投送、输油管线、工程建设管理、储备资产管理、采购等力量,下辖无锡、桂林、西宁、沈阳、郑州5个联勤保障中心,以及解放军总医院、解放军疾病预防控制中心等。按照联合作战、联合训练、联合保障的要求,加快融入联合作战体系,提高一体化联合保障能力,努力建设一支强大的现代化联勤保障部队。
武警部队在维护国家安全和社会稳定、保卫人民美好生活中肩负着重大职责,实行“中央军委-武警部队-部队”领导指挥体制,武警部队的根本职能属性没有发生变化,不列入解放军序列。公安边防部队、公安消防部队、公安警卫部队退出现役,国家海洋局领导管理的海警队伍转隶武警部队,武警黄金、森林、水电部队整体移交国家相关职能部门并改编为非现役专业队伍,撤收武警部队海关执勤兵力,彻底理顺武警部队领导管理和指挥使用关系。调整后,武警部队包括内卫部队、机动部队、海警部队等。按照多能一体、有效维稳的战略要求,加强执勤、处突、反恐、海上维权和行政执法、抢险救援等能力建设,努力建设一支强大的现代化武警部队。
推进国防和军队全面建设
始终把思想政治建设摆在军队各项建设首位。牢固确立习近平强军思想的指导地位,坚决维护习近平总书记党中央的核心、全党的核心地位,坚决维护党中央权威和集中统一领导,贯彻中央军委主席负责制,政治意识、大局意识、核心意识、看齐意识进一步增强。2014年12月印发《关于新形势下军队政治工作若干问题的决定》,推进政治整训,军队重整行装再出发。2018年8月召开中央军委党的建设会议,全面加强新时代军队党的领导和党的建设工作。着力培养有灵魂、有本事、有血性、有品德的新时代革命军人,锻造具有铁一般信仰、铁一般信念、铁一般纪律、铁一般担当的过硬部队。
推进国防科技和军事理论创新发展。加快实施科技兴军战略,巩固和加强优势领域,加大新兴领域创新力度,一些战略性、前沿性、颠覆性技术自主创新取得重要进展,成功研制天河二号超级计算机等一批高技术成果。聚焦战争和作战问题推进军事理论创新,推出战略、联合作战、信息化建设等一系列理论成果,为国防和军队建设提供理论支撑。
构建现代化武器装备体系。完善优化武器装备体系结构,统筹推进各军兵种武器装备发展,统筹主战装备、信息系统、保障装备发展,全面提升标准化、系列化、通用化水平。加大淘汰老旧装备力度,逐步形成以高新技术装备为骨干的武器装备体系。15式坦克、052D驱逐舰、歼-20战斗机、东风-26中远程弹道导弹等装备列装部队。
建设一切为了打仗的现代化后勤。建立以联勤部队为主干、军种为补充,统分结合、通专两线的保障体制,构建以战略战役力量为主干、队属力量为补充、社会保障为依托,联合、精干、高效的后勤力量体系,推动后勤力量融入战区联合训练、军兵种跨区训练和中外联演联训,推进前后方一体训练,初步形成快速响应、全维参战、精确保障能力。
强化战略管理。坚持需求牵引规划、规划主导资源配置,建立完善“需求-规划-预算-执行-评估”的战略管理链路。制定军队发展战略和重要领域、军兵种、武警部队发展战略,形成战略规划和计划体系。规范军队战略规划工作,颁布实施《军队建设发展“十三五”规划纲要》,健全评估、督导、调控等制度机制。
坚持依法治军从严治军。构建完善中国特色军事法治体系,推动治军方式根本性转变。强化练兵备战监督监察,深入纠治和平积弊。广泛开展法治宣传教育,建立健全法律咨询服务保障机制,推进法治军营建设。全面从严加强部队管理,贯彻落实条令条例,恢复和完善军队司号制度,组织全军安全大检查,加强重大安全隐患排查整治,加大警备纠察工作力度,开展军车管理专项整顿,建立警备工作定期通报机制,维护军队良好形象。
深入推进党风廉政建设和反腐败斗争。严明政治纪律政治规矩,严肃查处郭伯雄、徐才厚、房峰辉、张阳等严重违纪违法案件。严格依纪依法惩治腐败,开展重大工程建设、装备物资采购等行业领域专项整治。建立基层风气监察联系点制度,查纠官兵身边“微腐败”和不正之风。深化政治巡视,完成对军委机关部门、大单位巡视和回访巡视全覆盖。着力推进审计全覆盖,加大重点领域、重大项目、重要资金审计力度,严格领导干部经济责任审计,积极推行经费绩效审计、全程跟踪审计、军地联合审计。2012年以来,共审计3.9万个(次)单位(部门)、1.3万名团以上领导干部。反腐败斗争取得压倒性胜利,风清气正的良好政治生态基本形成。
推进国防动员现代化建设。理顺国防动员组织领导体制,加强后备力量建设,精简全国基干民兵规模,深化民兵预备役部队规模结构、力量编成改革,推进预备役部队与现役部队一体建设和运用,加快实现由保障陆军为主向保障多军兵种转变。
结合深化党和国家机构改革,组建退役军人事务部,推进省、市、县、乡镇(街道)、村(社区)退役军人服务保障体系建设,出台一系列优待优抚措施。扎实做好拥军优属、拥政爱民工作,积极参与脱贫攻坚,军政军民团结不断巩固,尊重军人、优待军人的社会氛围正在形成。
五、合理适度的国防开支
中国坚持发展和安全兼顾、富国和强军统一,坚持国防建设与经济建设协调发展,坚持勤俭建军方针,依据国家经济发展水平和国防需求,合理确定国防费规模结构,依法管理和使用国防费。
改革开放以来,中国国防开支经历了从维持性投入到适度增长的发展历程,总体保持与国家经济和财政支出同步适度协调增长。国防费占国内生产总值(GDP)比重从1979年最高的5.43%下降到2017年的1.26%,近30年一直保持在2%以内。1979年国防费占国家财政支出比重为17.37%,2017年为5.14%,下降超过12个百分点,总体下降趋势明显。
进入新时代,与国家现代化进程相一致,着眼建设与中国国际地位相称、与国家安全和发展利益相适应的巩固国防和强大军队,进一步缩小与世界先进军事水平的差距,解决军队打现代化战争能力不够的问题,中国国防费规模保持了稳步增长,支出结构持续优化。
中国国防费按用途划分,主要由人员生活费、训练维持费和装备费构成。人员生活费用于军官、文职干部、士兵和聘用的非现役人员,以及军队供养的离退休干部工资、津贴、伙食、被装、保险、福利、抚恤等。训练维持费用于部队训练、院校教育、工程设施建设维护以及其他日常消耗性支出。装备费用于武器装备的研究、试验、采购、维修、运输、储存等。国防费的保障范围包括现役部队、预备役部队、民兵等。
2012年以来增长的国防费主要用于:(一)适应国家经济社会发展,提高和改善官兵生活福利待遇,落实军队人员工资收入定期增长机制,持续改善基层部队工作、训练和生活保障条件。(二)加大武器装备建设投入,淘汰更新部分落后装备,升级改造部分老旧装备,研发采购航空母舰、作战飞机、导弹、主战坦克等新式武器装备,稳步提高武器装备现代化水平。(三)深化国防和军队改革,保障军队领导指挥体制、部队规模结构和力量编成、军事政策制度等重大改革。(四)保障实战化训练,保障战略训练、战区联合训练、军兵种部队训练等,加强模拟化、网络化、对抗性训练条件建设。(五)保障多样化军事任务,保障国际维和、护航、人道主义救援、抢险救灾等行动。
2012年至2017年,中国国防费从6691.92亿元人民币增加到10432.37亿元人民币。中国国内生产总值(GDP)按当年价格计算年平均增长9.04%,国家财政支出年平均增长10.43%,国防费年平均增长9.42%,国防费占国内生产总值平均比重为1.28%,占国家财政支出平均比重为5.26%。国防费占国内生产总值的比重稳定,与国家财政支出保持同步协调增长。
中国国防费实行严格的财政拨款和预算管理制度。国防费使用坚持需求牵引、规划主导,坚持量入为出、量力而行,加强集中统管,统筹存量增量,逐步推行国防费绩效管理,推进以效能为核心的军费管理改革。改进和加强预算管理,深化军队资金集中收付制度改革,加快经费标准化建设步伐,完善军队资产资金管理办法。
国防费的国际比较
在2017年国防费位居世界前列的国家中,中国国防费无论是占国内生产总值和国家财政支出的比重,还是国民人均和军人人均数额,都处于较低水平。
中国已成为世界第二大经济体。国防费规模居于世界第二位,是由中国的国防需求、经济体量、防御性国防政策所决定的。从开支总量看,2017年中国国防费不到美国的四分之一。
从国防费占国内生产总值比重看,2012年至2017年,中国国防费占国内生产总值平均比重约为1.3%,美国约为3.5%、俄罗斯约为4.4%、印度约为2.5%、英国约为2.0%、法国约为2.3%、日本约为1.0%、德国约为1.2%。中国国防费占国内生产总值的平均比重在国防费位居世界前列的国家中排在第六位,是联合国安理会常任理事国中最低的。
从国防费占财政支出比重看,2012年至2017年,中国国防费占财政支出平均比重约为5.3%,美国约为9.8%、俄罗斯约为12.4%、印度约为9.1%、英国约为4.8%、法国约为4.0%、日本约为2.5%、德国约为2.8%。中国国防费占财政支出的平均比重排在第四位。
从人均国防费水平看,2017年中国国民人均国防费为750元人民币,约相当于美国的5%、俄罗斯的25%、印度的231%、英国的13%、法国的16%、日本的29%、德国的20%。中国军人人均国防费为52.16万元人民币,约相当于美国的15%、俄罗斯的119%、印度的166%、英国的27%、法国的38%、日本的35%、德国的30%。中国国民人均国防费排在第七位,军人人均国防费排在第六位。
中国坚持执行国防费报告和公布制度。1978年以来,中国政府每年向全国人大提交财政预算报告,并对外公布年度国防费预算总额。1995年,中国政府发布《中国的军备控制与裁军》白皮书,向世界公布国防费情况。2007年以来,中国参加联合国军费透明制度,每年向联合国提交上一财政年度国防费基本数据,按现役部队、预备役部队、民兵等类别,提交人员生活费、训练维持费、装备费三大类开支数额和国防费总额,并说明中国国防费的主要用途和占国内生产总值比重。
总体上看,中国国防费是公开透明的,开支水平是合理适度的,与世界主要国家相比,国防费占国内生产总值和财政支出的比重、人均国防费是偏低的。中国是世界上唯一尚未实现完全统一的大国,是世界上周边安全形势最复杂的国家之一,维护国家主权、领土完整、海洋权益等面临严峻挑战。中国日益走近世界舞台中央,国际社会对中国军队提供国际公共安全产品的期待不断增大。中国军队处于向信息化转型阶段,顺应世界新军事革命发展趋势、推进中国特色军事变革的任务艰巨繁重。中国国防开支与维护国家主权、安全、发展利益的保障需求相比,与履行大国国际责任义务的保障需求相比,与自身建设发展的保障需求相比,还有较大差距。中国国防开支将与国家经济发展水平相协调,继续保持适度稳定增长。
六、积极服务构建人类命运共同体
构建人类命运共同体,顺应和平发展的时代潮流,反映各国人民共同期待。中国军队忠实践行人类命运共同体理念,积极履行大国军队国际责任,全面推进新时代国际军事合作,努力为建设持久和平、普遍安全的美好世界作贡献。
坚定维护联合国宪章宗旨和原则
作为联合国创始成员国和安理会常任理事国,中国坚定维护联合国在国际事务中的核心作用,坚定维护以联合国宪章宗旨和原则为基础的国际法和国际关系基本准则,坚定维护多边主义,推动国际关系民主化,广泛参与全球安全治理,积极参与军控与裁军等领域事务,为重大问题解决和重要规则制定贡献中国方案。
中国建设性参与朝鲜半岛问题、伊朗核问题、叙利亚问题等地区热点问题政治解决,反对霸权主义、单边主义、双重标准,推动对话协商并全面认真执行联合国安理会决议。中国积极参与网络、外层空间等领域多边对话谈判,推动制定普遍接受、公正合理的国际规则。
中国一贯积极参与国际军控、裁军和防扩散努力,反对军备竞赛,维护全球战略平衡和稳定,签署或加入了《不扩散核武器条约》等数十个多边军控、裁军和防扩散条约。2015年起,中国宣布设立为期10年、总额10亿美元的中国-联合国和平与发展基金,并于2016年正式投入运行。
推动构建平等互信、合作共赢的新型安全伙伴关系
中国积极发展对外建设性军事关系,形成全方位宽领域多层次军事外交新格局。中国迄今已同150多个国家开展军事交往,在驻外使馆(团)设有130个驻外武官机构,116个国家在中国设立武官处,同41个国家和国际组织建立防务磋商对话机制54项。2012年以来,中国军队高级军事代表团出访60多个国家,有100多个国家国防部长、军队总司令来访。
中俄两军关系持续保持高位运行,为两国新时代全面战略协作伙伴关系不断充实新内涵,对维护全球战略稳定具有重要意义。中俄两军各层级交流机制持续健康推进,在高层交往、军事训练、装备技术、反恐等领域深入合作,在国际多边场合实现良好互动和配合。2012年以来,中俄两军先后举行7轮战略磋商。2018年8月至9月,中国军队应俄方邀请,首次参加俄罗斯“东方”战略演习。
中国按照不冲突不对抗、相互尊重、合作共赢的原则,积极稳妥处理同美国的军事关系,努力使两军关系成为两国关系的稳定器,为推进以协调、合作、稳定为基调的中美关系作出贡献。2014年两国国防部签署建立重大军事行动相互通报信任措施机制和海空相遇安全行为准则两个谅解备忘录,2015年双方就新增“军事危机通报”“空中相遇”附件达成共识,2017年两国建立外交安全对话、联合参谋部对话机制,积极加强战略沟通、管控风险分歧。双方在防务部门、陆军、海军、空军等层面开展机制性交流,在人道主义救援减灾、反海盗、院校交流等领域开展务实合作。中国坚决反对美国售台武器、制裁中国中央军委装备发展部及该部负责人、擅闯中国领海及有关岛礁邻近海空域、实施大范围高强度抵近侦察等错误做法和挑衅行为。在中美关系中,两军关系保持了总体稳定。
中国着眼打造周边命运共同体,深化同周边国家军事伙伴关系。同周边国家军队高层保持密切交往,每年军种司令以上级别团组往来达40余批次,基本实现周边高层交往全覆盖,战略互信不断加强。同17个周边国家建立防务安全磋商和工作会晤机制,沟通渠道保持畅通。近年来,中国同周边国家常态组织反恐、维和、救援和军兵种技战术等系列联合演习和训练,广泛开展边防海防、院校智库、教育训练、医学医疗、装备技术等交流,务实合作不断深入,同东盟防务合作水平不断提升,同周边国家军事关系总体稳定。
中国积极发展同欧洲国家军事关系,各领域交流合作保持积极发展势头。着眼打造中欧和平、增长、改革、文明四大伙伴关系,中国同欧盟举行安全政策对话、反海盗联合演练、人员培训等。2016年,中国同英国举行联合撤侨室内推演,同德国举行卫勤实兵联合演习。2018年,中国同欧盟举行第三届中欧高级别安全政策研讨班。
中国加强同非洲、拉美和加勒比、南太平洋等地区发展中国家的军事交往,开展人员培训和中青年军官交流,帮助有关国家加强军队建设、提高防御能力。2018年,在北京举办中非防务安全论坛、中拉高级防务论坛、中加(勒比)南(太平洋)高级防务研讨班。
中国军队坚持互信互惠、合作共赢的原则,同世界各国军队开展务实交流合作。2012年以来,中国同30多个国家举行百余次联合演习与训练,演练内容从非传统安全领域发展到传统安全领域,演练地域从中国周边延伸至远海,参演力量从以陆军为主拓展至陆海空多军兵种。中国军队积极组织人才培养交流合作,2012年以来,向50多个国家派出军事留学生1700余名,20余所军队院校分别同40多个国家的院校建立和保持了校际交流关系,共接纳130多个国家的上万名军事人员到中国军队院校学习。
完善军事新闻发布机制,全面客观向国内外介绍说明中国国防和军队建设情况。2011年4月,建立国防部月度例行记者会制度,定期发布国防和军队建设重要信息。2012年以来,围绕深化国防和军队改革、裁减军队员额等重大事项,召开多场专题新闻发布会。组织近百家中外媒体多次赴部队、军事院校参观采访。2015年5月,“国防部发布”官方微博微信正式开通,关注人数已达600余万。
推动构建地区安全合作架构
2001年6月,中国同哈萨克斯坦、吉尔吉斯斯坦、俄罗斯、塔吉克斯坦、乌兹别克斯坦共同发起成立上海合作组织。上海合作组织已成为世界上幅员最广、人口最多的综合性新型区域合作组织,形成互信、互利、平等、协商、尊重多样文明、谋求共同发展的“上海精神”,推动构建上海合作组织命运共同体,推动建设新型国际关系,为地区和平与发展作出了新贡献。2017年6月,上海合作组织首次扩员,印度和巴基斯坦成为上海合作组织成员国。2018年4月,举行上海合作组织扩员后首次国防部长会议。上海合作组织成员国持续加强防务安全领域交流合作,举行“和平使命”系列演习,举办“和平号角”军乐节,深化睦邻友好和战略互信,加强军事文化交流,增进成员国团结友谊。
中国积极支持亚洲相互协作与信任措施会议机制建设,倡导树立共同、综合、合作、可持续的亚洲安全观,为构建亚洲地区安全合作架构发挥了重要作用。
中国本着开放包容、务实合作的原则,积极参加东盟防长扩大会、东盟地区论坛、香格里拉对话会、雅加达国际防务对话会、西太平洋海军论坛等多边对话和合作机制,常态化举行中国-东盟防长非正式会晤,建设性提出加强地区防务安全合作的倡议。2018年10月,举行中国-东盟“海上联演-2018”演习,这是中国军队与东盟国家军队首次举行海上演习,彰显了中国同东盟国家致力于维护地区和平稳定的信心和决心。
中国秉持平等、开放、包容、互鉴的精神,搭建北京香山论坛交流平台。2014年,香山论坛升级为“一轨半”国际安全和防务对话平台。2018年10月,香山论坛更名为北京香山论坛,来自67个国家和7个国际组织的500余名代表参加论坛,共同探讨应对地区安全威胁和挑战的新思路新途径,为促进亚太地区安全对话和互信合作发挥了积极作用。
妥善处理领土问题和海洋划界争端
中国秉持亲诚惠容的周边外交理念,坚持与邻为善、以邻为伴,通过谈判协商和平解决领土问题和海洋划界争端。中国已经同14个陆上邻国中的12个国家解决了陆地边界问题,同周边8个国家签署睦邻友好合作条约。
中国把管控分歧、增进互信作为维护周边稳定的重要内容,倡议建立中国-东盟防长热线,同越南、韩国分别建立国防部直通电话,定期或不定期同陆地接壤国家军队开展电话传真联系、边境会谈会晤、联合巡逻等。2014年以来,中国同越南先后举行5次边境高层会晤。中印两军落实两国领导人重要共识,开展高层访问沟通,推动建立边防热线电话和边境管控、边防交流机制。2016年下半年以来,中国同菲律宾加强海上安全对话,双方重回通过友好协商处理南海问题的正确轨道。2018年5月,中日两国防务部门签署海空联络机制备忘录并于6月启动运行该机制。
中国同东盟国家全面有效落实《南海各方行为宣言》,积极推进“南海行为准则”磋商,加强海上安全务实合作,推进地区安全机制建设,努力将南海打造成为和平之海、友谊之海、合作之海。
积极提供国际公共安全产品
中国积极支持联合国维和行动,是联合国维和行动的主要出资国之一,是安理会常任理事国中第一大出兵国。截至2018年12月,中国军队已累计参加24项联合国维和行动,派出维和军事人员3.9万余人次,13名中国军人牺牲在维和一线。中国军队在维和任务区新建、修复道路1.3万余千米,排除地雷及各类未爆物10342枚;运送物资135万余吨,运输总里程1300万余千米;接诊病人17万余人次;完成武装护卫、长短途巡逻等任务300余次。
2015年9月,中国加入新的联合国维和能力待命机制,建设8000人规模维和待命部队。2017年9月,中国完成维和待命部队在联合国的一级待命注册工作。2018年10月,13支一级待命分队全部高标准通过联合国组织的考核评估,晋升至二级待命状态。2019年2月,联合国将上述13支二级待命状态分队中的5支分队提升至三级待命状态。中国积极为各国培训维和人员,目前已经为数十个国家培训了1500余名维和人员。2018年12月,2506名中国官兵在联合国7个任务区及联合国维和行动部执行任务。
根据联合国安理会有关决议,中国政府于2008年12月起派遣海军舰艇编队赴亚丁湾、索马里海域实施常态化护航行动,与多国护航力量进行合作,共同维护国际海上通道安全。10年来,中国海军常态部署3至4艘舰艇执行护航任务,共派出31批100余艘次舰艇、2.6万余名官兵,为6600余艘中外船舶提供安全保护,解救、接护、救助遇险船舶70余艘。
中国军队积极参加国际灾难救援和人道主义援助,派遣专业救援力量赴受灾国救援减灾,提供救援物资和医疗救助,加强救援减灾国际交流。2012年以来,组织或参加马航MH370失联航班搜救、菲律宾“海燕”台风救援、抗击西非埃博拉疫情、马尔代夫水荒救援、尼泊尔抗震救灾、老挝水灾溃坝救援等多项行动。中国海军“和平方舟”号医院船服役10年来,执行7次“和谐使命”任务,共访问43个国家,为到访国民众提供医疗服务,组织医学交流,惠及民众23万余人次。
中国积极开展国际和地区反恐合作。加强上海合作组织框架内的国际反恐合作,组织开展反恐联合演习,打击非法贩运武器、弹药和爆炸物品,合作查明和切断人员渗透渠道,推动国际反恐情报交流共享。主办以反恐为主题的“长城”国际论坛,积极参与亚太经合组织反恐工作组、全球反恐论坛等多边反恐机制。同有关国家举行双边反恐磋商。推动创建阿富汗、中国、巴基斯坦、塔吉克斯坦四国军队反恐合作协调机制,举行两届军队高级领导人会议,开展反恐交流合作,积极维护地区安全。
结束语
和平是各国人民的共同愿望,发展是人类社会的永恒主题。面对日益复杂的全球性安全挑战,面对人类发展在十字路口何去何从的抉择,中国坚信,称霸扩张终将失败,安全繁荣应该共享。中国将坚持走和平发展道路,同各国人民一道维护世界和平、促进共同发展。
新时代的中国国防,在习近平强军思想指引下,将沿着中国特色强军之路,向着全面建成世界一流军队的宏伟目标奋勇前进。中国军队有决心有信心有能力战胜一切威胁挑战,为实现中华民族伟大复兴的中国梦提供坚强战略支撑,为服务构建人类命运共同体作出新的更大贡献。
(新华社北京7月24日电)
